市議団ブログ

自衛隊に自分の個人情報を提供されたくない方は「除外申請」を
[ 02月04日 ]

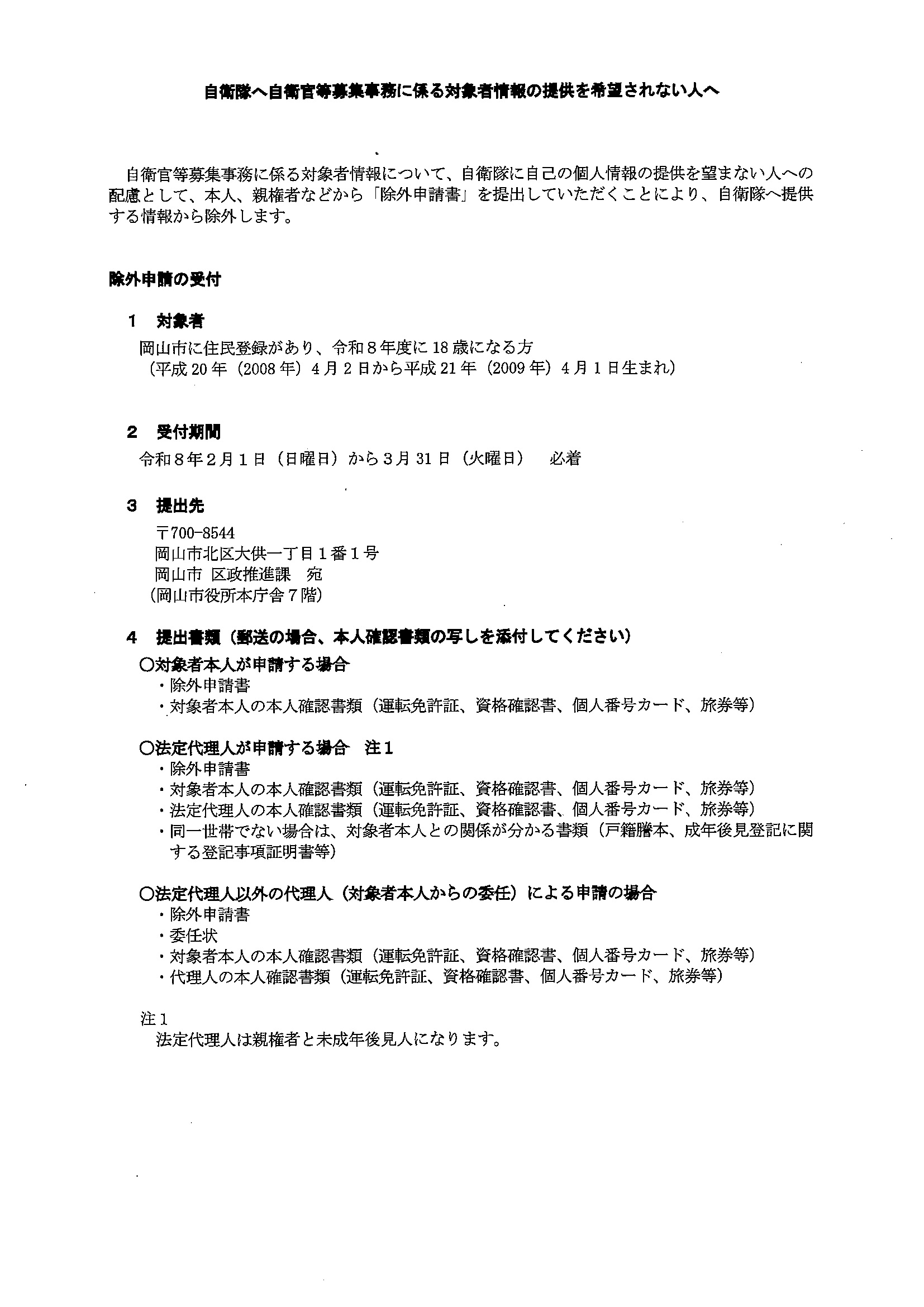
岡山市は、自衛隊からの要請に応じて、18歳になる市民の方全員の個人情報(氏名と住所)を提供しています。

情報は宛名シールの形で提供され、自衛隊は資料等の送付に使うことになっています。

市は、提供を望まない方は除外申請をするよう、呼びかけています。

◎今年の提供対象=2026年度に18歳になる方(2008(平成20)年4月2日から2009(平成21)年4月1日の間に生まれた方)

◎除外申請の受付期間・・2026年2月1日から3月31日まで

申請は、本人と保護者のほか、委任を受けた方もすることができます。

岡山市区制推進課への郵送か、市ホームページ内の電子申請でできます。

除外申請書と本人確認できる書類が必要です。

詳しいことや電子申請のリンクは、以下をご覧ください。

https://www.city.okayama.jp/kurashi/0000027772.html

 

自衛隊への市民の個人情報の提供は、自治体にとって義務ではありません。

岡山市はホームページに、「なお、自衛隊は、全国で700を超える市町村から紙または電子データで名簿の提供を受けており、対象者情報の提供は岡山市独自の制度ではありません。」と記載していますが、市町村の数は1700以上あり、半数以上が提供していないことになります。

若者に対して、民間企業や国・地方の公務職場などが求人に力を入れていますが、自衛隊だけ自治体から個人情報の提供を受けるといった「特別扱い」するのはおかしな話です。

自分の個人情報を、承諾なしにいつの間にか勝手に提供される、というのも、個人情報に関する自己決定の原則からしておかしな話です。

2015年に安保法制が成立し、現在の自民維新政権もアメリカ・トランプ政権の「力の支配」に付き従っていて、自衛隊員が殺し殺される状況に追い込まれる危険性は増しています。

各地で災害後の救助や復旧などで市民の暮らしを助けている自衛隊員が、危険な立場に追いこまれつつあります。現政権の軍事偏重は、大きく方向転換させなければなりません。

岡山市は、こうした現状を直視して、自衛隊への情報提供をやめるべきです。

ちなみに、除外申請をした人数は、2021年度=17人、2022年度=10人、2023年度=29人、2024年度=22人です(23年度までは18歳と22歳、24年度から18歳)。